船舶海洋
多视图概念建模工具完成体系模型的构建
根据事件处理引擎,完成对模型交互接口和动态过程的逻辑验证,为XX舰队的体系模型设计提供优化建议与改进方案。
  • 多种类
    提供解决方案
  • 规范化
    改善业务流程
  • 高效性
    设计方式
项目背景
为快速响应XX舰队、单舰等型号任务对可重构、多功能的设计需求,从体系总体的视角出发,采用基于DoDAF2.0框架的体系正向设计的方法,开展基于场景的多视图模型的体系建模,实现由多视图概念模型自动生成仿真模型的框架代码。根据事件处理引擎,完成对模型交互接口和动态过程的逻辑验证,为XX舰队的体系模型设计提供优化建议与改进方案。
解决方案
基于DoDAF框架形成一套SysML的元语义,并结合体系业务流程创立建模方法论,在华望自主开发的体系建模平台M-Arch上开展能力视点、 作战视点、系统视点分析,并通过可视化建模功能展示系统之间的层级架构关系、交互连接关系与资源信息交互等。面向设计模型使用统一的格式进行输出,通过对模型数据完整性和一致性的检查以打通与仿真工具接口的连接,实现模型的完整传递以及模型由设计到推演的验证闭环。基于DoDAF2.0框架,经过多案例、多场景的验证实现从体系总体视角出发的多视图建模,支持由多视图概念模型自动生成仿真模型的框架代码,并基于事件处理引擎完成对模型交互接口和动态过程的逻辑验证。
联合仿真界面演示图
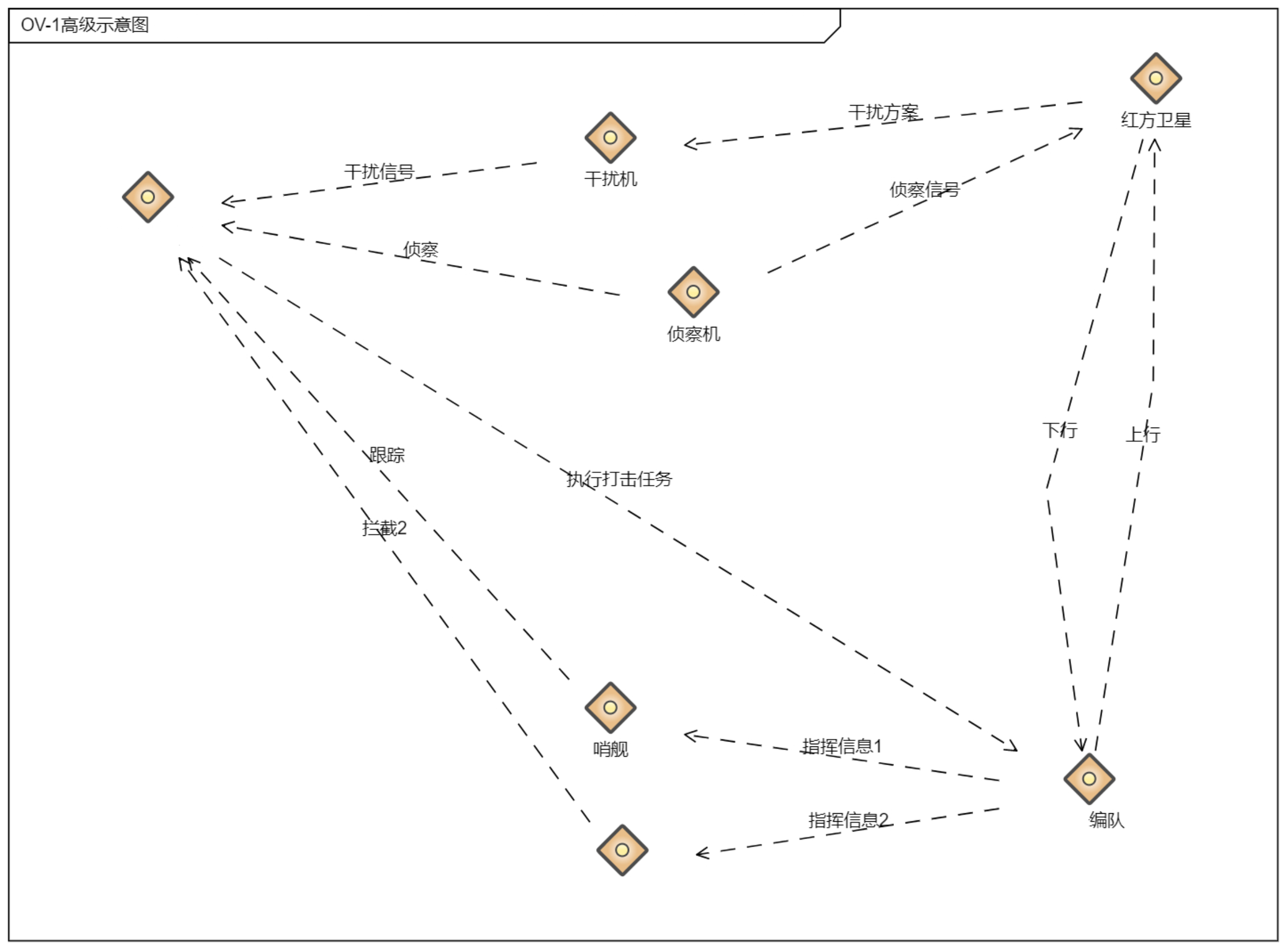
高级示意图界面
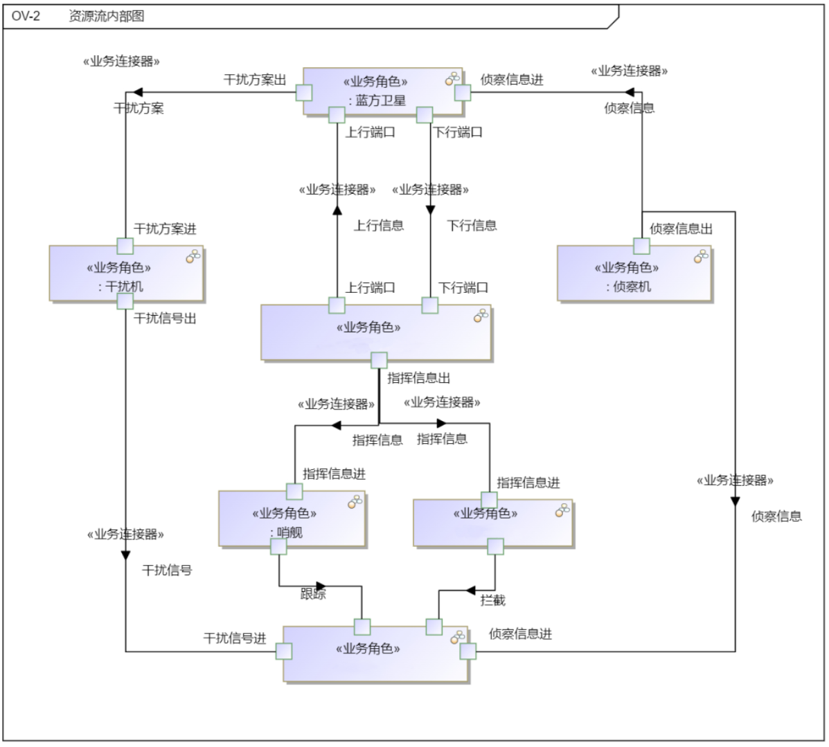
资源内部图界面
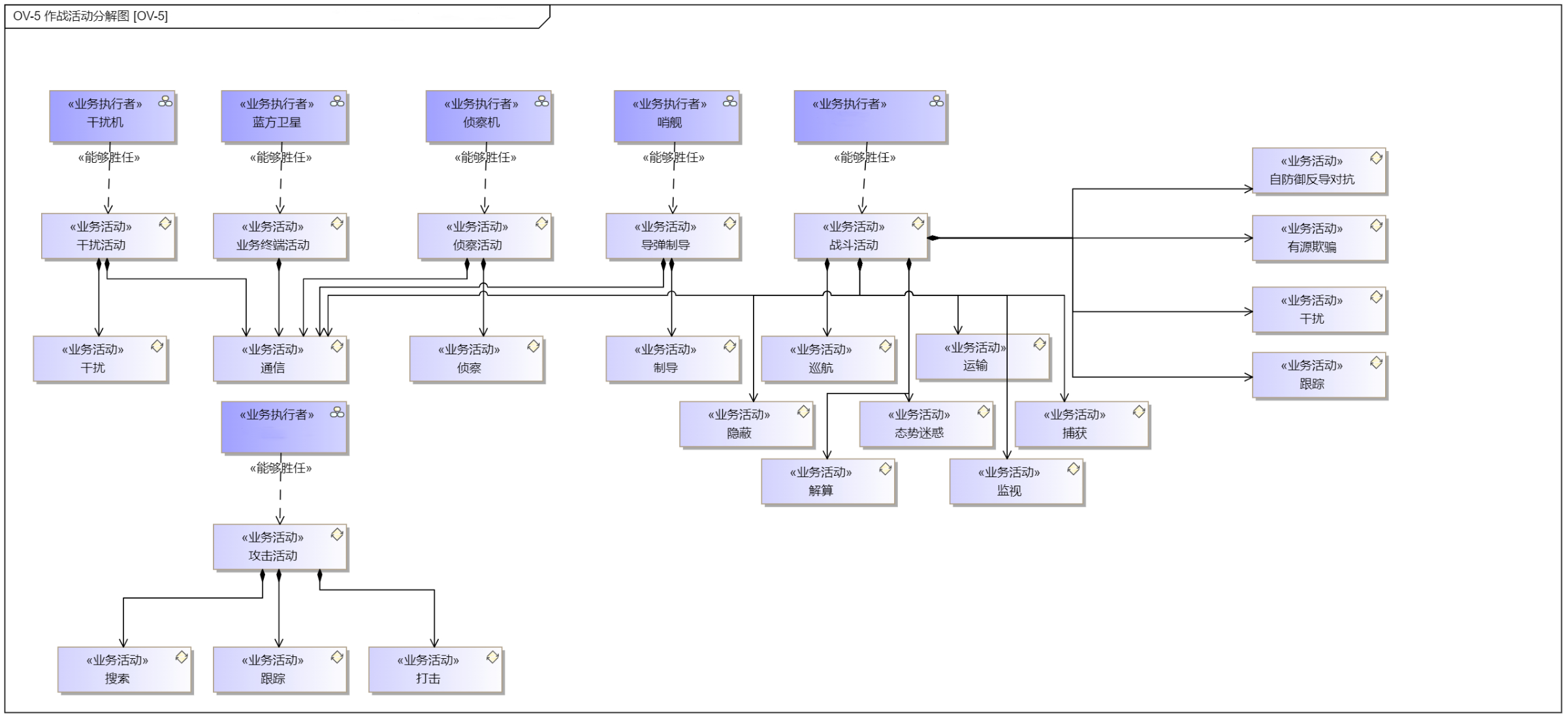
活动分解图界面
业务活动图界面
案例成效
本案例对XX编队、单舰等型号开展基于DoDAF框架的体系模型构建。通过M-Arch体系建模工具对作战概念、组成关系、系统架构、内部资源、活动分解等环节进行了深入分析,建立了相应的体系模型并完成了模型的导出,进而开展了与仿真推演工具的联合验证,实现了在任务设计过程中的敏捷迭代和早期设计的效率提升。
此外,基于M-Arch平台上的SysML元语义和XML范式定义互换规则的可视化建模功能与数据检查功能,确保了数据的准确性、一致性与完整性,在提高了模型质量的同时降低了项目风险和成本。通过M-Arch平台的代码框架生成模块、事件处理引擎、可视化输出模块,实现了对仿真推演的验证。
他们都在用华望数字化设计平台
凭借优秀的产品质量及稳定的技术服务实力,获得多个行业头部企业与高等院校支持
中国载人航天工程中心
国家航天局探月与航天
工程中心
中国航天科技集团
有限公司
中国航天科工集团
有限公司
清华大学
中国广核集团
有限公司
中国核工业集团
有限公司
国家核电技术公司
中国电子科技集团
有限公司
浙江大学
中国船舶集团
有限公司
中国科学院
中国航空发动机集团
有限公司
中国航空工业集团
有限公司
北京航空航天大学
华为技术有限公司
上海电气新能源发展
有限公司
中国铁道科学研究院集团
有限公司
中国兵器工业集团
有限公司
国防科技大学
中国兵器装备集团
有限公司
中国卫星网络集团
有限公司
中国东方电气集团
有限公司
中国工程物理研究院
西北工业大学